2025全国楼风论坛,2025小姐威客信息最新消息,上海各区桑拿419论坛,南京夜生活桑拿品茶论坛
首页
公司概况
公司简介
组织机构
公司资质
企业荣誉
公司动态
公司要闻
行业动态
通知公告
最新通知
中标公告
更改通知
招标公告
中标候选人公示
服务领域
造价咨询
招标代理
工程监理
工程咨询
政府采购
工程业绩
典型案例
主要业绩
企业文化
人力资源
学习培训
团建活动
人才招聘
研究院动态
党建专栏
资料下载
联系我们
最新通知
中标公告
更改通知
招标公告
中标候选人公示
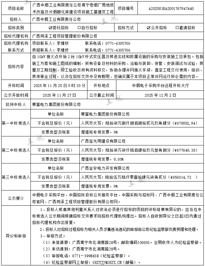
广西中烟工业有限责任公司南宁卷烟厂易地技术改造及片烟醇化库建设项目施工基建变工程(项目编号:A202501BA2001767947440)中标候选人公示
来源:同泽工程
作者:
发布时间:2025-11-27 17:32
上一篇:白沙湾国际自然医学度假区(一期)(白沙湾国际医学园区及配套设施建设项目(一期))盐疗中心厨房设备采购安装 [GXTZ-ZB-2025第(815)号]中标候选人公示
下一篇:中国邮政集团有限公司桂林市分公司2025年城区寄递雁山师大菜鸟驿站投递业务外包采购项目(重1)中标候选人公示
返回列表
地址:南宁市良庆区凯旋路16号广西裕达国际中心广东大厦18楼整层
电子邮箱:tzgf18070940594@163.com 联系电话:0771-5389295 传真:0771-5510830
版权所有:广西同泽工程项目管理股份有限公司
桂ICP备11002876号
同泽股份公众号
主站蜘蛛池模板:
汽车
|
衡南县
|
昌吉市
|
许昌县
|
鄂托克前旗
|
永和县
|
济阳县
|
赞皇县
|
黔西县
|
贵港市
|
隆安县
|
汉中市
|
红河县
|
台湾省
|
固原市
|
澄江县
|
庐江县
|
北安市
|
霍城县
|
十堰市
|
五原县
|
扶余县
|
庐江县
|
庄河市
|
灵山县
|
康保县
|
调兵山市
|
庆城县
|
玛多县
|
垫江县
|
高安市
|
霞浦县
|
太和县
|
昌平区
|
民和
|
呈贡县
|
永兴县
|
射阳县
|
泗水县
|
望奎县
|
新民市
|